1.期权合约基本要素
(1) 执行价格,也称为履约价格,行权价格。它是期权买方行权时,双方交割标的物所依据的价格。
(2) 执行价格间距。指相临两个执行价格的差。
(3) 合约规模,也称交易单位。它指每手期权合约所交易标的物的数量。
(4) 权利金,又称期权费、期权金,是期权的价格。对于期权买方来说,权利金是为获取期权合约所赋予的权利而必须支付给卖方的费用,是其损失的最高限度。对于期权卖方来说,卖出期权即可得到一笔权利金收入。
(5) 最小变动价位,是指买卖双方在出价时,权利金价格变动的最小单位。
(6) 每日价格最大波动限制,是指期权合约在一个交易日中的权利金波动价格不得高于或低于规定的涨跌幅度,超出该涨跌幅度的报价视为无效。
(7) 合约月份,是指期权合约的交易月份。
(8) 最后交易日,是指某一期权合约能够进行交易的最后一日。
(9) 到期日,是指期权买方能够行使权利的最后一日。欧式期权规定只有在合约到期日方可执行期权。美式期权规定在合约到期日之前的任何一个交易日(含合约到期日)均可执行期权。
2、期权的分类
(1)从期权买方的权利内容来看,期权可以分为认购期权(call options)和认沽期权(put options)。
a.认购期权是指期权买方向期权卖方支付一定数额的权利金后,将有权在期权合约规定的时间内,按事先约定的价格向期权卖方买入一定数量的期权合约规定的标的资产,但不负有必须买进的义务。而期权卖方有义务在期权合约规定的时间内,应期权买方的要求,以期权合约事先规定的价格卖出期权合约规定的标的资产。
b.认沽期权是指期权买方向期权卖方支付一定数额的权利金后,即有权在期权合约规定的时间内,按事先约定的价格向期权卖方卖出一定数量的期权合约规定的标的资产,但不负有必须卖出的义务。而期权卖方有义务在期权合约规定的时间内,应期权买方的要求,以期权合约事先规定的价格买入期权合约规定的标的资产。
(2)按行权时间来看,可以分成欧式期权和美式期权。
a.欧式期权只允许期权买方在到期日当天行使购买(如果是认购期权)或出售(如果是认沽期权)标的资产。
b.美式期权允许期权买方在到期日或到期日前任一交易日行使购买(如果是认购期权)或出售(如果是认沽期权)标的资产的权利。
(3)按标的资产不同来看,期权可以分为个股期权、股指期权、利率期权、外汇期权和商品期权等。
其中,个股期权的标的资产是单只股票,期权买方在交付了权利金后取得在期权合约规定的行权日按照行权价买入或卖出一定数量的某一只股票的权利。
(4)按照行权价与标的资产价格的相关关系,期权可以分为实值期权、虚值期权和平值期权。
a.实值期权,也叫价内期权,是指行权价与标的资产的当前市场价格相比较为有利(即如果立即行权可以获得相应收益)的期权。如果是认购期权,那么行权价小于标的资产价格的期权为实值期权;如果是认沽期权,那么行权价大于标的资产价格的期权为实值期权。
b.虚值期权,也叫价外期权,是指行权价与标的资产的当前市场价格相比较为不利(即如果立即行权将会导致亏损)的期权。如果是认购期权,那么行权价大于现行标的资产价格的期权为虚值期权;如果是认沽期权,那么行权价小于现行标的资产价格的期权为虚值期权。
c.平值期权,也叫价平期权,是指行权价与标的资产的当前市场价格一致的期权。
(5)另外,按照交割方式不同,期权还可以分为实物交割型期权和现金交割型期权。实物交割是指在期权合约到期后,认购期权的权利方支付现金买入标的资产,认购期权的义务方收入现金卖出标的资产,或认沽期权的权利方卖出标的资产收入现金,认沽期权的义务方买入标的资产并支付现金。现金交割则是指期权买卖双方按照结算价格以现金的形式支付价差,不涉及标的资产的转让。
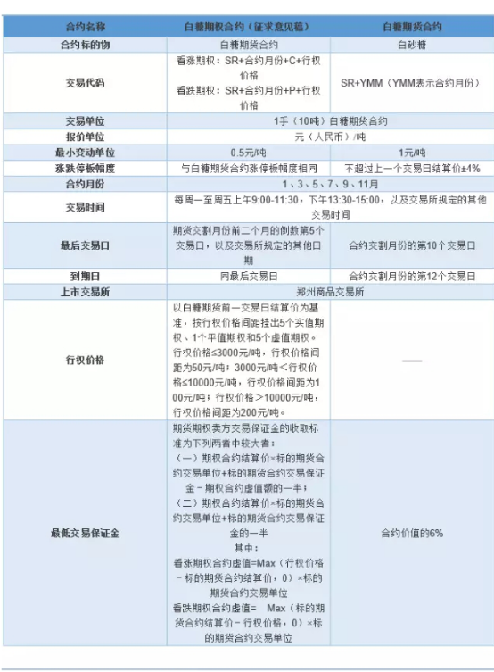
3:期权市场合约解读

4.商品期权交易策略
(1)、看大涨,买入看涨期权
使用时机:期货市场受到利多题材刺激,多头气势如虹,预料后续还有一波不小的涨幅 操作方式:买进看涨期权
最大获利:无限制,期货价格涨得越多,获利越大 最大损失:权利金
损益平衡点: 执行价格 + 权利金 保证金:不交纳
例:棉花期货价格为15000元/吨,某投资者十分看好棉花期货后市,买入一手执行价格为15200元/吨的棉花看涨期权,支出权利金422元/吨。损益平衡点为15622元。若10天后,棉花期货价格涨至16000元/吨,看涨期权涨至950元/吨。投资者卖出平仓,获利428元/吨。

(2)、看大跌,买入看跌期权
使用时机:期货市场受到利空消息打击或技术性转空,预计后市还有一波不小的跌幅 操作方式:买进看跌期权
最大获利:无限制,期货价格跌得越多,获利越大 最大损失:权利金
损益平衡点: 执行价格-权利金 保证金:不交纳
例:棉花期货价格为15000元/吨,某投资者十分看空棉花期货后市,买入一手执行价格为14600元/吨的棉花看跌期权,支出权利金330元/吨。损益平衡点为14270元。若10天后,棉花期货价格跌至14000元/吨,看跌期权涨至770元/吨。投资者卖出平仓,获利440元/吨。
(3)、看不涨,卖出看涨期权
使用时机:期货价格经过一段上涨面临前期高点或技术阻力位,预计后市转空或者进行调整。
操作方式:卖出看涨期权 最大获利:权利金
最大损失: 无限制,期货价格跌涨得越多,亏损越大 损益平衡点: 执行价格+权利金 保证金:交纳
例:棉花期货价格为15000元/吨,某投资者看淡棉花期货后市,卖出一手执行价格为15200元/吨的棉花看涨期权,收到权利金422元/吨。损益平衡点为15622元。
情况一:若10天后,棉花期货价格维持15000元/吨,看涨期权跌至330元/吨。投资者买入平仓,获利92元/吨。
情况二:若部位保留至到期日,棉花期货价格只要维持在15200元及以下,买方均会放弃执行的权利,投资者都可以获取422元的利润。

(4)、看不跌,卖出看跌期权
使用时机:市场向多或牛皮盘整
操作方式:卖出看跌期权
最大获利:权利金
最大损失: 无限制,期货价格跌得越多,亏损越大
损益平衡点: 执行价格-权利金
保证金:交纳
例:棉花期货价格为15000元/吨,某投资者谨慎看好棉花期货后市,卖出一手执行价格为15000元/吨的棉花看跌期权,收入权利金510元/吨。损益平衡点为14490元。
情况一:若10天后,棉花期货价格涨至15100元/吨,看跌期权跌至370元/吨。投资者买入平仓,获利140元/吨。
情况二:若持有至到期日,只要期货价格不低于15000元,看跌期权都没有价值,买方不会提出执行,卖方投资者可以赚取全部的权利金510元。

(5)、看小涨,进行看涨期权套利
使用时机:看多后市,但认为不会大幅上涨。特点在于权利金成本低,风险收益均有限
操作方式:买入较低执行价格的看涨期权+卖出较高执行价格的看涨期权(同月份)
最大获利:执行价格差-权利金
最大损失: 净权利金支出
损益平衡点: 较低执行价格+净权利金支出
保证金:不交纳
例:棉花期货价格为15000元/吨,某投资者看好棉花期货后市,买入一手执行价格为15000元/吨的棉花看涨期权,支付权利金510元/吨;但又认为价格不会突破15600元/吨,所以卖出一手执行价格为15600元/吨的同月份看涨期权,收入权利金280元/吨。净支付权利金230元/吨。损益平衡点为15230元。