西部期货有限公司关于黄大豆1号、黄大豆2号和豆油期货期权上市交易有关事项的通知
尊敬的客户:
中国证监会已正式批准大连商品交易所(以下简称“大商所”)开展黄大豆1号、黄大豆2号和豆油期货期权交易,现将有关事项通知如下:
一、上市交易时间
黄大豆1号、黄大豆2号和豆油期货期权自2022年8月8日(星期一)起上市交易。上市当日8:55-9:00集合竞价,9:00开盘。8月8日(星期一)当晚,黄大豆1号、黄大豆2号和豆油期货期权开展夜盘交易。之后,黄大豆1号、黄大豆2号和豆油期货期权交易时间与标的期货一致。
二、交易时间
交易日:9:00-11:30,13:30-15:00。
三、合约月份及最后交易日
黄大豆1号期货期权合约月份为1、3、5、7、9、11月,最后交易日为标的期货合约交割月份前一个月的第5个交易日。
黄大豆2号期货期权合约月份为1、2、3、4、5、6、7、8、9、10、11、12月,最后交易日为标的期货合约交割月份前一个月的第5个交易日。
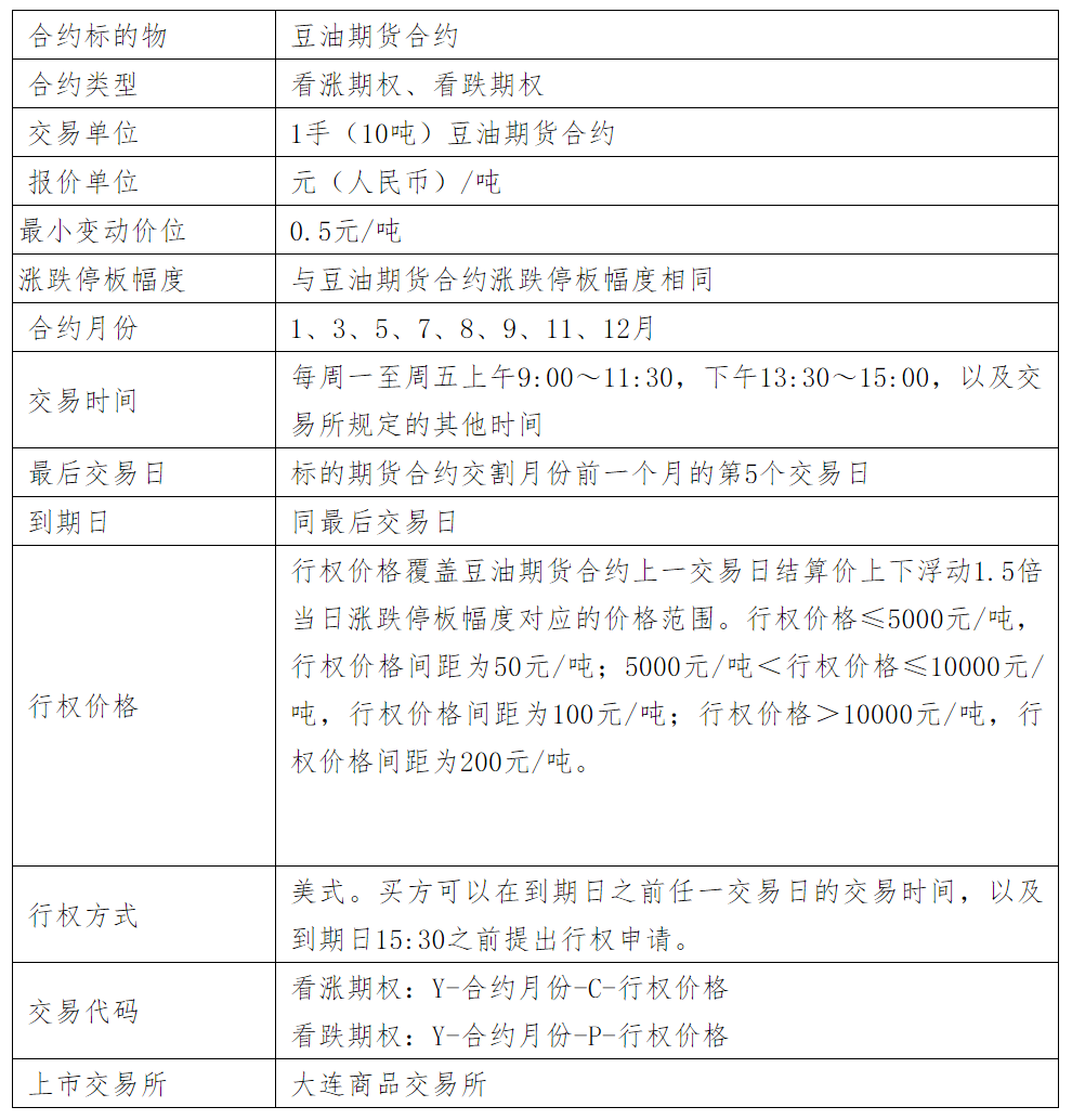
豆油期货期权合约月份为1、3、5、7、8、9、11、12月,最后交易日为标的期货合约交割月份前一个月的第5个交易日。
四、上市交易合约和挂盘基准价
首日挂牌的黄大豆1号、黄大豆2号和豆油期货期权合约月份分别从A2211、B2211、Y2211开始。黄大豆1号期货期权首日挂牌5个合约月份,分别为A2211、A2301、A2303、A2305、A2307;黄大豆2号期货期权首日挂牌9个合约月份,分别为B2211、B2212、B2301、B2302、B2303、B2304、B2305、B2306、B2307;豆油期货期权首日挂牌6个合约月份,分别为Y2211、Y2212、Y2301、Y2303、Y2305、Y2307。
根据BAW美式期货期权定价模型计算黄大豆1号、黄大豆2号和豆油期货期权合约的挂牌基准价,模型中的利率取最新的一年期定期存款基准利率,波动率取标的期货合约90天历史波动率。新上市黄大豆1号、黄大豆2号和豆油期货期权合约的挂牌基准价于上市前一个交易日结算后,通过会员服务系统随结算数据一同发布,也可通过大商所网站http://www.dce.com.cn/查询。
五、交易指令每次最大下单数量
黄大豆1号、黄大豆2号和豆油期货期权上市初期仅提供限价指令和限价止损(盈)指令,每次最大下单数量与标的期货相同。
六、行权与履约
在每个交易日的交易时间以及到期日的15:00-15:30,客户可以提交“行权”、“双向期权持仓对冲平仓”、“行权后双向期货持仓对冲平仓”和“履约后双向期货持仓对冲平仓”申请。在到期日的交易时间以及到期日的15:00-15:30,客户可以提交“取消期权自动行权”申请。
七、持仓限额管理
黄大豆1号、黄大豆2号和豆油期货期权与标的期货分开限仓。您持有的某月份期权合约中所有看涨期权的买持仓量和看跌期权的卖持仓量之和、看跌期权的买持仓量和看涨期权的卖持仓量之和,分别不得超过期权合约的持仓限额。黄大豆1号期货期权持仓限额为15000手,黄大豆2号、豆油期货期权持仓限额均为20000手。具有实际控制关系的持仓合并计算。
八、相关费用
黄大豆1号和豆油期货期权交易手续费为1.5元/手,行权(履约)手续费为3元/手;黄大豆2号期货期权交易手续费为0.6元/手,行权(履约)手续费为1.5元/手。
九、询价限制
黄大豆1号、黄大豆2号和豆油期货期权交易实行做市商制度。您可以在非做市商持续报价合约上向做市商询价,做市商持续报价合约以大商所网站(www.dce.com.cn)发布为准。询价请求应当指明期权合约代码,对同一期权合约的询价时间间隔不应低于60秒。同一交易编码在一个期权品种上每日询价上限为200次。
鉴于新合约上市的市场不确定性因素较多,请您及时了解黄大豆1号、黄大豆2号和豆油期货期权合约交易规则及其相关实施细则,注意风险防范,审慎参与,理性投资。
特此通知。
西部期货有限公司
二零二二年八月一日
大连商品交易所黄大豆1号期货期权合约
大连商品交易所黄大豆2号期货期权合约
大连商品交易所豆油期货期权合约
