西部期货有限公司关于中证1000股指期货和股指期权合约上市交易有关事项的通知
尊敬的客户:
中国证监会已正式批准中国金融期货交易所上市中证1000股指期货和股指期权合约。现将有关事项通知如下:
一、上市交易时间
中证1000股指期货和股指期权合约自2022年7月22日(星期五)起上市交易。
二、交易时间
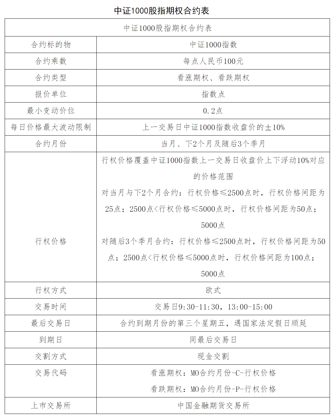
交易日:9:30-11:30,13:00-15:00。
三、合约月份及最后交易日
中证1000股指期货合约月份为当月、下月及随后两个季月,最后交易日为合约到期月份的第三个星期五,遇国家法定假日顺延。
中证1000股指期权合约月份为当月、下2个月及随后3个季月,最后交易日为合约到期月份的第三个星期五,遇国家法定假日顺延。
四、上市交易合约和挂盘基准价
中证1000股指期货首批上市合约为2022年8月合约(IM2208)、2022年9月合约(IM2209)、2022年12月合约(IM2212)和2023年3月合约(IM2303)。
中证1000股指期权首批上市合约月份为2022年8月(MO2208)、2022年9月(MO2209)、2022年10月(MO2210)、2022年12月(MO2212)、2023年3月(MO2303)和2023年6月(MO2306)。
各合约挂盘基准价由交易所在合约上市交易前一交易日公布。
五、交易指令每次最大下单数量
中证1000股指期货各合约限价指令的每次最大下单数量为20手,市价指令的每次最大下单数量为10手。
中证1000股指期权各合约限价指令的每次最大下单数量为20手。
六、持仓限额管理
同一客户某一月份中证1000股指期权合约单边持仓限额为1200手(在不同会员处持仓合并计算)。
七、套期保值交易期现匹配
(一) 股指期货和股指期权
1. 买入套期保值
客户的股指期货、股指期权买入套期保值持仓合约价值,不得超过其计划替代的可匹配现货资产市值。
2. 卖出套期保值
客户的股指期货、股指期权卖出套期保值持仓合约价值之和,不得超过其持有的可匹配现货资产市值之和的1.1倍。
(二)国债期货
1. 买入套期保值
非期货公司会员和客户的国债期货买入套期保值持仓合约价值或风险价值,不得超过其计划替代的对冲标的资产市值或风险价值。
2. 卖出套期保值
非期货公司会员和客户的国债期货卖出套期保值持仓合约价值或风险价值,不得超过其持有的对冲标的资产市值或风险价值。
八、相关费用
中证1000股指期货各合约的平今仓交易手续费标准为成交金额的万分之三点九一,申报费为每笔1元。申报是指买入、卖出及撤销委托。
中证1000股指期货交割的手续费标准为成交金额的万分之一点五。
中证1000股指期权合约的手续费标准为每手45元,行权(履约)手续费标准为每手6元。交易所暂不收取中证1000股指期权合约的申报费。
九、询价限制
客户对同一期权合约的询价时间间隔不得小于60秒。
期权合约最优买卖报价价差小于等于下表价差时,不得询价。
中国金融期货交易所可以根据市场情况对本通知规定的具体标准、实施时间、相关措施等进行调整。
十、权限开通
在此之前我司将于2022年7月22日前为符合中证1000股指期货和股指期权适当性要求的客户开通该品种的交易权限,届时请您在了解期权交易规则和风险的基础上参与中证1000股指期货和股指期权的交易。
如您存在由于自身某些原因无法参与或不愿参与中证1000股指期权交易的情形(如特法合同的投资范围或交易限定品种等特殊情况、诚信问题等),请于8月1日之前及时反馈我司,该权限将不会被开通。
如需申请中证1000股指期权交易权限,请联系我公司各营业部,或拨打客服电话400-688-6896咨询。
鉴于新合约上市的市场不确定性因素较多,请您及时了解中证1000股指期货和股指期权合约交易规则及其相关实施细则,注意风险防范,审慎参与,理性投资。
特此通知。
西部期货有限公司
二零二二年七月二十一日

