尊敬的客户:
接上海国际能源交易中心通知(上能发〔2020〕3号),上海国际能源交易中心(以下简称上期能源)决定自2020年1月13日(星期一)至2020年2月7日(星期五)开展原油期货TAS(结算价交易)指令仿真交易,春节期间仿真系统暂停服务。有关事项通知如下:
一、 参与交易
帐号、密码、交易编码等使用上期能源仿真测试环境已设立的数据。
二、 适用期货合约
sc2003
三、交易时间
交易时间为每周一至周五的开市集合竞价阶段,21:00 - 02:30(+1),9:00 - 10:15。
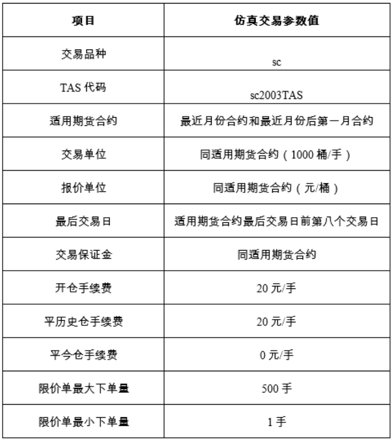
四、相关参数

五、联系方式
能源产品部:021-20616126 20767926
技术咨询:021-68400802
如有任何疑问,请您拨打我公司客服电话:400-688-6896进行咨询。
特此通知。
西部期货有限公司
二〇二〇年一月八日