尊敬的客户:
中国证监会已正式批准上海期货交易所开展铝期权和锌期权交易。为确保铝期权和锌期权上市交易平稳运行,现将有关事项通知如下:
一、上市时间
铝期权和锌期权自2020年8月10日(周一)起上市交易,当日8:55-9:00集合竞价,9:00开盘。
二、交易时间
每周一至周五,9:00-10:15、10:30-11:30和13:30-15:00,连续交易时间,每周一至周五21:00-次日01:00(与标的期货一致)。法定节假日(不包含周六和周日)前第一个工作日的连续交易时间段不进行交易。
三、挂牌合约月份
铝期权首日挂牌AL2010、AL2011、AL2012和AL2101对应的期权合约。锌期权首日挂牌ZN2010和ZN2011对应的期权合约。
铝期权合约中,合约月份涉及的标的期货持仓量为15000手(单边)。锌期权合约中,合约月份涉及的标的期货持仓量为10000手(单边)。
四、挂牌基准价
由上海期货交易所在上市前一交易日公布。
计算公式为二叉树期权定价模型,其中无风险利率取央行一年期存款利率,所有月份系列期权合约波动率取标的期货主力合约90个交易日的历史波动率。
五、每次最大下单数量
100手。
六、行权与履约
铝期权和锌期权均为美式期权,客户办理行权、放弃行权等业务的时间及渠道见下表:
表一:行权与履约时间及渠道
七、持仓限额管理
期权合约和期货合约分开限仓。
非期货公司会员和客户持有的某月份期权合约所有看涨期权的买持仓量和看跌期权的卖持仓量之和、看跌期权的买持仓量和看涨期权的卖持仓量之和,分别不得超过下表所示的持仓限额。
具有实际控制关系的账户按照同一账户管理。
表二:铝期权限仓数额规定

表三:锌期权限仓数额规定

八、套期保值交易头寸管理
铝期货和铝期权共用获批的套期保值交易头寸。
锌期货和锌期权共用获批的套期保值交易头寸。
九、相关费用
铝期权和锌期权的手续费一致:
交易手续费为4.5元/手,平今仓暂免收交易手续费。
行权(履约)手续费为4.5元/手;行权前期权自对冲手续费为4.5元/手,行权后期货自对冲暂免收手续费;做市商期权自对冲暂免收手续费。
十、合约询价
非期货公司会员和客户可以在所有已挂牌期权合约上向做市商询价。询价请求应当指明合约代码,对同一期权合约的询价时间间隔不应低于60秒。当某一期权合约最优买卖价差小于等于如下表所示价差时,不得询价。
表四:铝期权回应报价相关参数

表五:锌期权回应报价相关参数

鉴于新合约上市的市场不确定性因素较多,请您及时了解铝期权和锌期权合约交易规则及其相关实施细则,注意风险防范,审慎参与,理性投资。
附件:上海期货交易所铝期权和锌期权标准合约
特此通知。
西部期货有限公司
二〇二〇年八月五日
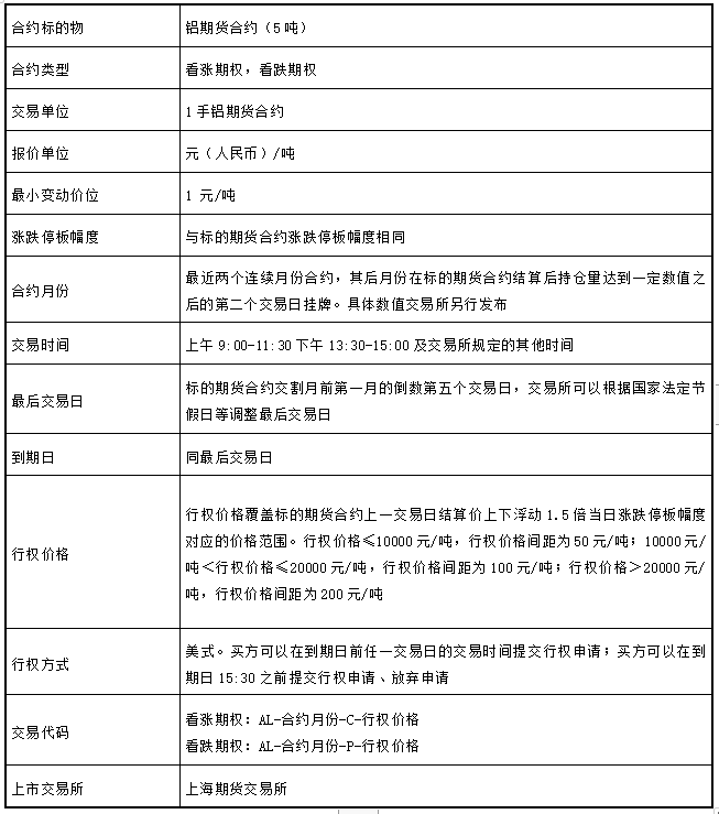
附件:上海期货交易所铝期权和锌期权标准合约
1.上海期货交易所铝期货期权合约

2. 上海期货交易所锌期货期权合约
