尊敬的客户:
中国证监会已正式批准上海国际能源交易中心开展原油期权交易。为确保原油期权上市交易平稳运行,现将有关事项通知如下:
一、上市时间
原油期权自2021年6月21日(周一)起上市交易,当日8:55-9:00集合竞价,9:00开盘。
二、交易时间
每周一至周五,9:00-10:15、10:30-11:30和13:30-15:00,连续交易时间,每周一至周五21:00-次日02:30(与标的期货一致)。法定节假日(不包含周六和周日)前第一个工作日的连续交易时间段不进行交易。
三、挂牌合约月份及最后交易日调整
原油期权首日挂牌SC2109、SC2110对应的期权合约。
原油期权合约中,合约月份涉及的标的期货持仓量为10000手(单边)。
SC2110对应的期权合约的最后交易日为2021年9月3日(周五),SC2201对应的期权合约的最后交易日为2021年12月7日(周二),SC2202对应的期权合约的最后交易日为2022年1月5日(周三)。
四、挂牌基准价
原油期权首日挂牌合约基准价由上海国际能源交易中心在上市前一交易日公布。
计算公式为二叉树期权定价模型,其中无风险利率为央行一年期存款利率,所有月份系列期权合约波动率取标的期货主力合约90日历史波动率。
五、每次最大下单数量
100手。
六、行权与履约
原油期权为美式期权,客户办理行权申请、放弃行权等业务的时间及渠道见下表:

七、持仓限额管理
期权合约和期货合约分开限仓。
非期货公司会员、境外特殊非经纪参与者和客户持有的某月份期权合约所有看涨期权的买持仓量和看跌期权的卖持仓量之和、看跌期权的买持仓量和看涨期权的卖持仓量之和,分别不得超过下表所示的持仓限额。具有实际控制关系的账户按照同一账户管理。

八、套期保值交易持仓额度
原油期货和原油期权可以共用获批的套期保值交易持仓额度。
九、相关费用
原油期权手续费:交易手续费为50元/手,平今仓暂免收交易手续费。行权(履约)手续费为50元/手;行权前期权自对冲手续费为50元/手,行权后期货自对冲暂免收手续费;做市商期权自对冲暂免收手续费。
十、合约询价
非期货公司会员、境外特殊非经纪参与者和客户可以在所有已挂牌期权合约上向做市商询价。询价请求应当指明合约代码,对同一期权合约的询价时间间隔不应低于60秒。当某一期权合约最优买卖价差小于等于如下表所示价差时,不接受询价。

十一、权限开通
在此之前我司将于6月21日前为符合原油期权适当性要求的客户开通该品种的交易权限,届时请您在了解期权交易规则和风险的基础上参与原油期权交易。如您存在由于自身某些原因无法参与或不愿参与原油期权交易的情形(如特法合同的投资范围或交易限定品种等特殊情况、诚信问题等),请于6月21日之前及时反馈我司,该权限将不会被开通。
如需申请原油期权交易权限,请联系我公司各营业部,或拨打客服电话400-688-6896咨询。
鉴于新合约上市的市场不确定性因素较多,请您及时了解原油期权合约交易规则及其相关实施细则,注意风险防范,审慎参与,理性投资。
附件:上海国际能源交易中心原油期权标准合约
特此通知。
西部期货有限公司
二〇二一年六月十七日
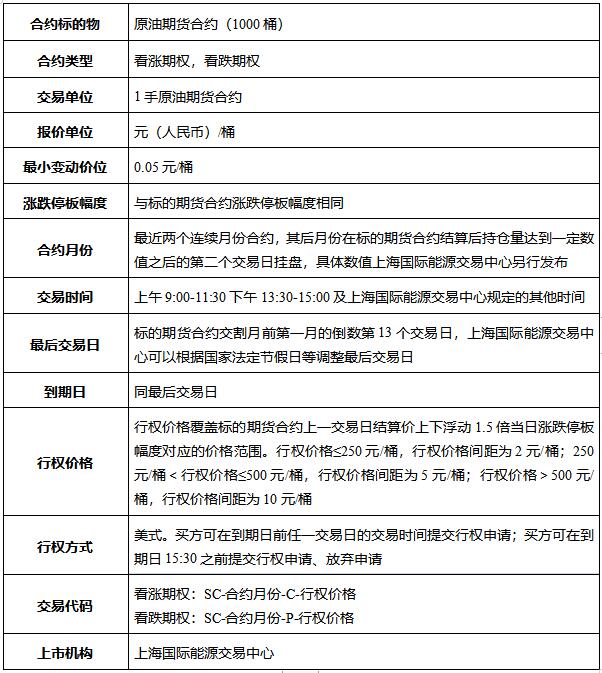
附件:上海国际能源交易中心原油期权标准合约
